本网讯 best365手机版官方网站是全国高校艾滋病防治教育的试点高校,作为全省首家艾滋病防控教育基地(青春健康俱乐部)的建设单位,在省教育厅、省卫健委、省计生协和团省委的指导下,一直坚持以“护航青春,助力成长”的工作理念开展大学生青春健康教育和艾滋病防控宣传教育。
本次论文评审工作是由贵州省防艾协会组织流行病学、卫生统计学、社会学、疾病预防控制、临床诊疗等相关领域专家对参评论文进行评审。best365是所有参评单位中唯一一家高校,论文是以大学生青春健康教育和艾滋病防控教育为研究内容。获奖论文是由学工部综合科官鹏飞(防艾基地(青春健康俱乐部)、校红丝带防艾社团指导教师)撰写的。
best365将立德树人的根本任务融入青春健康教育的各个环节中,延长青春健康工作的手臂,扩展青春健康服务的半径,将健康贵州行动落实到位、组织到位、实效到位。
文/图 官鹏飞 审核/王珏

关于2018~2021年度优秀医学学术论文评审结果公示

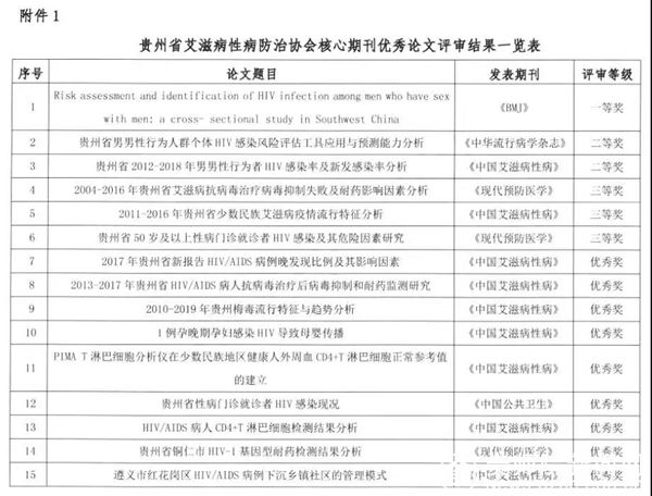
贵州省艾滋病性病防治协会核心期刊优秀论文评审结果一览表

贵州省艾滋病性病防治协会一般期刊优秀论文评审结果一览表